语言选择:简体 / 繁體 / English

罗欣药业 传递健康

多宝官网招标公告

罗欣药业 传递健康

肿瘤疾病

注射用福沙匹坦双葡甲胺

【规  格】0.15g(按C23H22F7N4O6P计)

【性  状】本品为白色或类白色的疏松块状物或粉末

【包  装】1支/盒,10支/盒

【单  位】盒

【批准文号】国药准字H20223351

分享:
  • 药品介绍
  • 适应症
  • 用法用量

说明书-112.jpg


说明书-0212.jpg


与其他止吐药物联合给药,适用于成年患者预防高度致吐化疗药物(HEC)初次和重复治疗过程中出现的急性和迟发性恶心和呕吐。

预防成人HEC引起的恶心和呕吐。

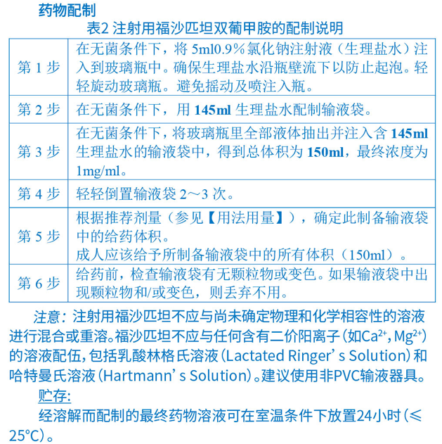
微信截图_20230919171326.png

微信截图_20230919171404.png

微信截图_20230919171424.png